
学校概况
学校全称:beat365英国官网网站
学校代码:10642
办学类型及层次:公办全日制普通本科高校
官方网址:http:/
主管部门:重庆市教育委员会
学校坐落在重庆市永川区,有红河、星湖两个校区,距离重庆主城区63公里,交通十分便利,成渝、九永等高速,成渝、渝昆高铁通达永川。
学校现有教职工1500余人,其中正高级职称人员180余人、副高级职称人员360余人;具有博士学位教师400余人,兼职博士生导师12人,专兼职硕士生导师409人;外聘专家200余人(含外籍专家12人);“万人计划”国家级人才2人,“百千万人才工程”国家级人选1人,国家有突出贡献的中青年专家1人,享受国务院政府特殊津贴专家2人,科技部、教育部、重庆市等省部级人才90余人,全国优秀教师和优秀教育工作者5人。
学校现有15个二级学院,66个本科专业,10个硕士学位授予点,涵盖文学、理学、工学、管理学、教育学、农学、经济学等10个学科门类,实现向多科性、应用型、综合性成功转型。学校在校学生人数2.3万余人,有国家一流本科专业建设点9个、国家一流本科课程4门、国家级精品课程2门、省级重点学科7个、省级一流本科专业建设点20个。学校获得国家级教学成果奖5项、省级教学成果奖54项,获得国家级、省部级教育教学改革和高等教育质量工程项目900余项。
beat365英国官网网站成人高等教育起始于20世纪80年代,学校积极开设社会急需专业,主动送教上门,面向基层和企事业单位等办学,积累了丰富的办学经验,取得了令人瞩目的成绩,为社会培养了大量应用型人才,赢得了良好的社会声誉。
根据社会需要,目前beat365官网成人高等教育共开办专业15个,其中专升本专业12个,高起本专业3个,欢迎广大社会人员报考。
一、专业简介
(一)专升本专业
1.《学前教育》培养目标
本专业主要培养适应社会主义现代化建设需要,德智体美劳全面发展,具有扎实的学前教育基本理论、基础知识、基本技能,适应性较强、富有创新精神,能在学前教育机构从事教育、保育工作的教师或管理人员。
2.《小学教育》培养目标
本专业主要培养适应社会主义现代化建设需要,德智体美劳全面发展,具有扎实的小学教育基本理论、基础知识、基本技能,适应性较强、富有创新精神,能在小学教育机构从事教育、保育工作的教师或管理人员。
3.《汉语言文学》培养目标
本专业主要培养适应社会经济发展需要,德智体美劳全面发展,具备较高的写作能力、文学鉴赏能力、语言文字应用等方面的能力,能在中小学教育、新闻传媒、社会文化管理等领域和企事业单位、机关,从事语文教学、行政管理、文化宣传、新闻传媒、编辑、文秘等方面工作的应用型人才。
4.《财务管理》培养目标
本专业主要培养适应经济社会发展需要,德智体美劳全面发展,具备会计学、财务管理和审计学的基本理论与基本知识,具备财务软件应用、财务大数据分析与决策、会计核算和审计监督的能力,能在企事业单位和金融机构从事会计、财务管理和审计等工作的高素质应用型专门人才。
5.《工商管理》培养目标
本专业主要培养德智体美劳全面发展,在相关专科专业的基础上,结合社会经济发展需要,培养能在各类行业、企业以及相关事业单位从事相应的管理工作,能结合企业发展实际,为企业发展建言献策,具备较强的数据分析与决策规划、数字营销、智能管理等解决管理问题能力,并富有开拓创新与社会责任感的工商管理中的高素质应用型人才。
6.《工程造价》培养目标
本专业主要培养德智体美劳全面发展,具备良好的人文、科学和工程综合素质的较高水平应用型人才,能够在建设工程领域的勘察、设计、施工、监理、投资、招标代理、造价咨询等企事业单位及相关政府部门,从事工程决策分析与经济评价、工程计量与计价、工程造价控制、全过程造价管理与咨询、工程合同管理、工程审计、工程造价鉴定等方面的技术与管理工作。
7.《工程管理》培养目标
本专业主要培养适应社会主义现代化建设需要的,德智体美劳全面发展,具备良好的人文、科学和工程综合素质,牢固掌握土木工程技术,掌握工程管理相关的管理、经济、法律和信息化技术等基础知识、专业知识和基本技能,从事工程项目的策划与决策、招标投标管理、实施管理等全生命周期工作的较高素质的应用型专门人才。
8.《药学》培养目标
本专业主要培养德智体美劳全面发展,人格健全,掌握药学学科基础知识、基本理论和基本技能,具有创新精神、创业意识和实践能力,能够在药物研发、生产、检验、流通、使用和管理等领域,从事药物发现与评价、药物剂型设计与制备、药品质量管理与控制、药品经营管理与流通服务等方面工作的高素质应用型专门人才。
9.《土木工程》培养目标
本专业主要培养适应国家基础设施建设和新型城镇化建设需要,德智体美劳全面发展,掌握土木工程学科的基础知识、基本理论和核心技能,“懂设计、精施工、会管理、敢创新、重责任”,从事勘察、设计、施工、管理等工作的高素质土木建筑现场工程师。
10.《计算机科学与技术》培养目标
本专业主要培养德智体美劳全面发展,基础扎实、知识面宽、能力强、素质高,具有创业精神、创新能力和实践能力,以及良好的思想政治素质和科学文化素质,适应建立学习型社会需要的,掌握计算机科学基础理论,具有软件开发能力、软件开发实践和项目组织的初步经验,具有一定的外语运用能力,能在计算机、大数据、云计算等相关企事业单位从事软件开发和系统维护,能适应软件技术发展和社会需求的高素质的应用型专门人才。
11.《电气工程及其自动化》培养目标
本专业主要培养适应社会经济发展需要,德智体美劳全面发展,具备扎实的理论基础和较宽的知识面,具有较强的创新精神、创业意识和工程实践能力以及较高的职业素养的高级人才。能在电力部门、用户终端供配电、工业自动化、检测与过程控制、电机与电器制造、电气智能化等行业,从事电力系统装备制造、系统运行、工业自动化控制以及电气产品研发、营销等工作的高素质工程技术人才。
12.《数学与应用数学》培养目标
本专业主要培养德智体美劳全面发展,具备新时代中国特色社会主义道德风范,踏实敬业,政治素质过硬,热爱基层教育事业的学生。具有良好的教师职业道德素养,具备扎实的数学专业知识和较强的中学数学教育教学实践能力,能够胜任初中数学教学、教研以及班级管理工作的应用型专门人才。
(二)高起本专业
1.《工商管理》培养目标
本专业结合社会经济发展需要,培养德智体美劳全面发展,能在各类行业、企业以及相关事业单位从事相应的管理工作,能结合企业发展实际,为企业发展建言献策,具备较强的数据分析与决策规划、数字营销、职能管理等解决管理问题能力,并富有开拓创新与社会责任感的工商管理中的高素质应用型人才。
2.《学前教育》培养目标
本专业主要培养适应经济社会与学前教育改革发展需要,培养德智体美劳全面发展,具有扎实的学前教育基本理论知识和较强的学前保教能力,知识面较宽、专业技能扎实、实践能力强、综合素质良好,具有创新精神,能在学前教育领域从事教育、保育,幼儿艺术教学的学前教师。
3.《计算机科学与技术》培养目标
本专业主要培养德智体美劳全面发展,基础扎实、知识面宽、能力强、素质高,具有创业精神、创新能力和实践能力,具有良好的思想政治素质和科学文化素质,适应建立学习型社会需要的,掌握计算机科学基础理论,具有软件开发能力、软件开发实践和项目组织的初步经验,具有一定的外语运用能力,能在计算机、大数据、云计算等相关企事业单位从事软件开发和系统维护,能适应软件技术发展和社会需求的高素质的应用型专门人才。
二、2025年招收专业、收费标准、类别及考试科目

注:以当年全国高等学历继续教育专业设置备案结果为准;录取后按年缴费,由学生直接交beat365官网财务室。学费不含纸质教材费、电子教材教辅资料费、电子摄像费、保险费、论文查重及格式审核、证照工本费等。
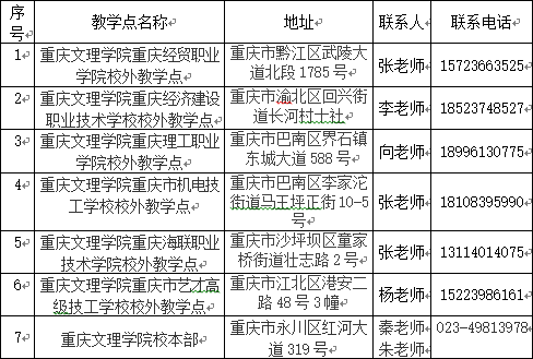
三、 各教学点信息一览表

四、获得毕业证书与学位证书
(一)学生参加全国成人高考录取后取得正式学籍,完成本专业教学计划规定的全部课程,考核合格,可以获得国家承认学历的本科毕业证书。
(二)符合学位授予条件(参见授位文件),经本人申请、学校审核通过,可授予相应专业学士学位。

五、报考条件
拥护中国共产党领导,热爱祖国,身心健康,能独立完成学业,遵守中华人民共和国宪法和法律;报考专升本专业的考生须取得教育部门核准的国民教育系列高等学校、高等教育自学考试机构颁发的专科毕业证书;报考高起本专业的考生须取得高中毕业证书或中专毕业证书。
六、报名及缴费
(一)报名方式:网上报名加现场确认。
(二)报名时间:8月底至9月初(以重庆市教育考试院通知为准)
(三)现场确认时间:考生网上报名后,须到所选区县招办进行现场确认,具体时间以重庆市教育考试院公布为准。
(四)报名网址:重庆市教育考试院门户网站(********)、重庆招考信息网(********)。
(五)缴费:beat365官网成人高等教育学费严格按照重庆市物价部门审核的收费标准收取。学生被录取后在新生报到注册前自行登录beat365英国官网网站学费缴费平台完成学费缴纳。
(六)注意事项:现场确认时考生务必带上本人身份证和专科毕业证书原件。
六、考试时间
2025年10月下旬(以重庆市教育考试院通知为准)
七、学习形式:非脱产
学校采取“线上学习+面授”的混合式教学模式。
八、学制:专升本2.5年(最长学习年限5年);高起本5年(最长学习年限8年)。
九、招生咨询
联系人及电话:秦老师023-49813978 (兼传真) 朱老师023-49813978
联系地址:重庆市永川区红河大道319号
(beat365英国官网网站红河校区留学生公寓志仁楼101办公室)
监督及投诉电话:023-49802026
beat365英国官网网站
2025年7月16日